教育资讯

位置 : 首页 > 详情

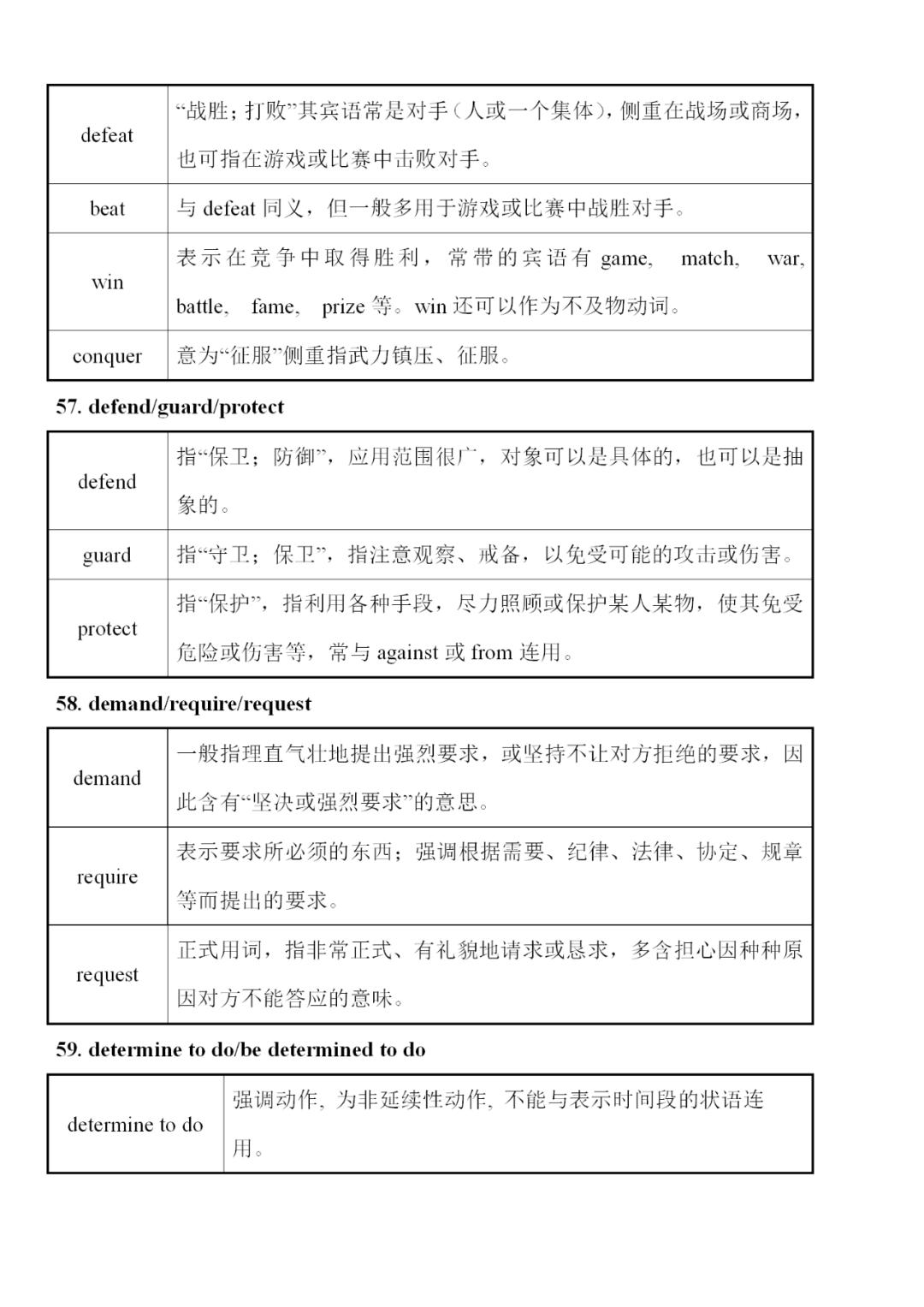
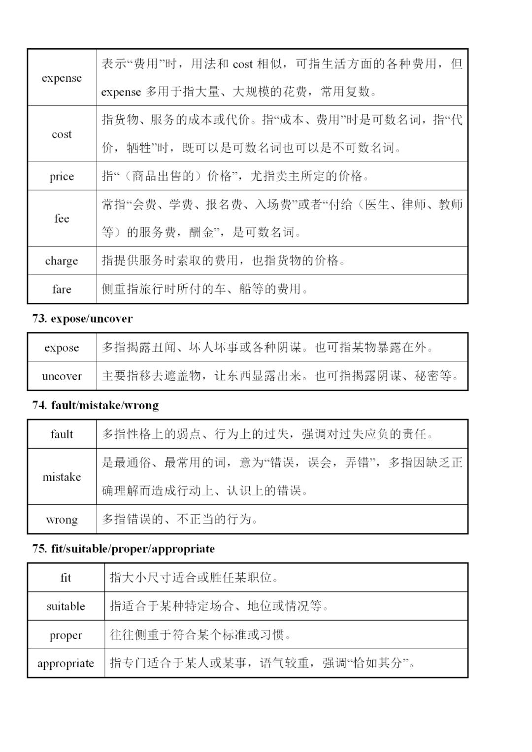
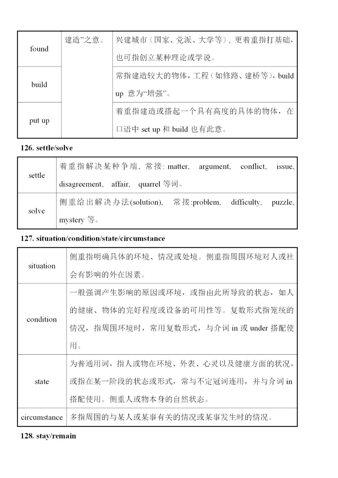
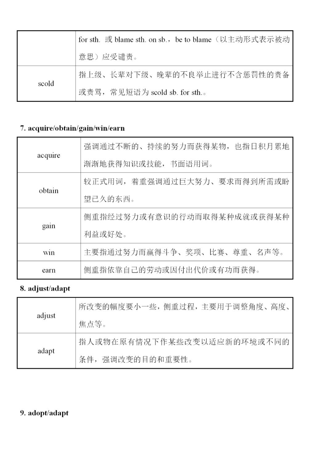
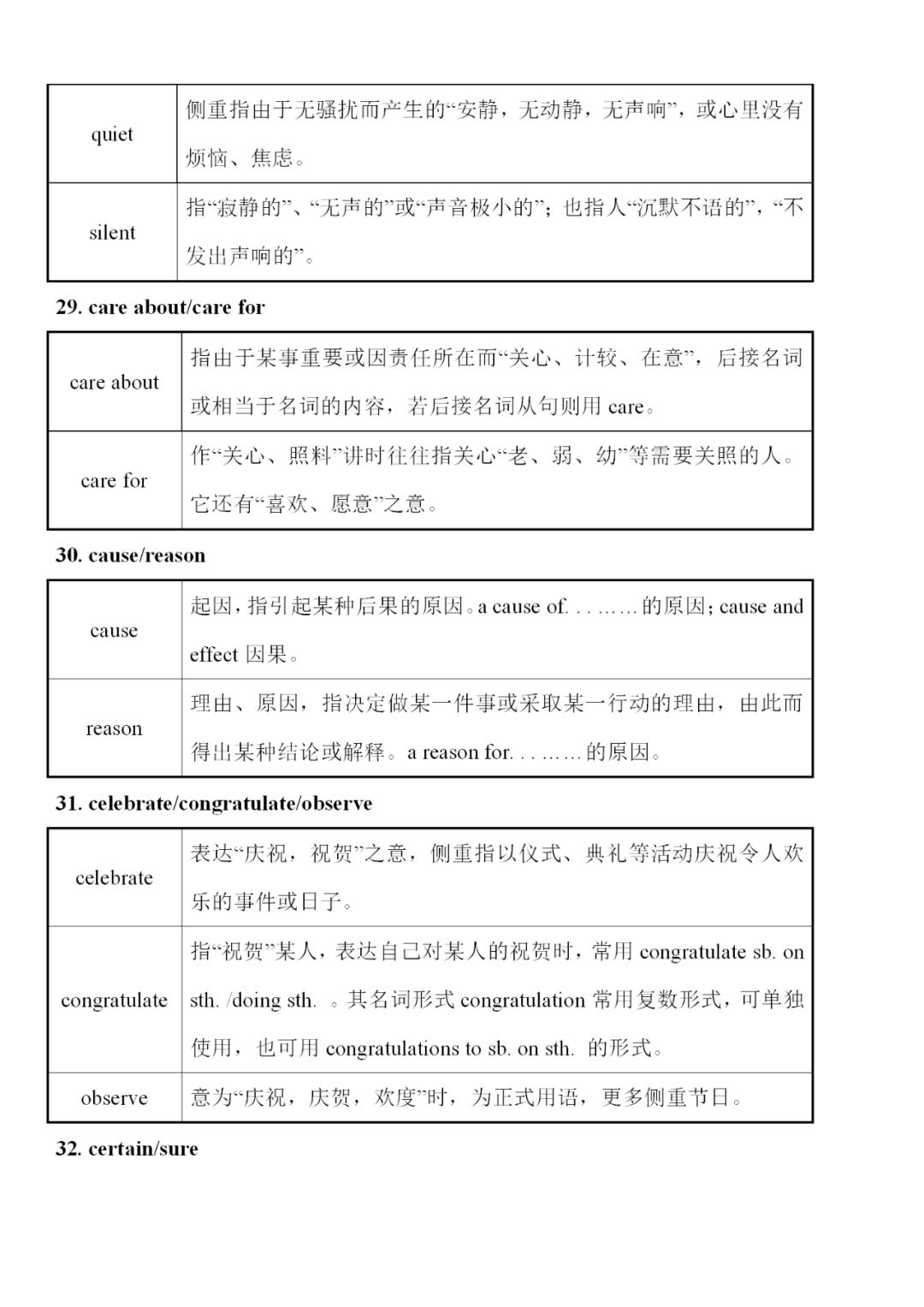
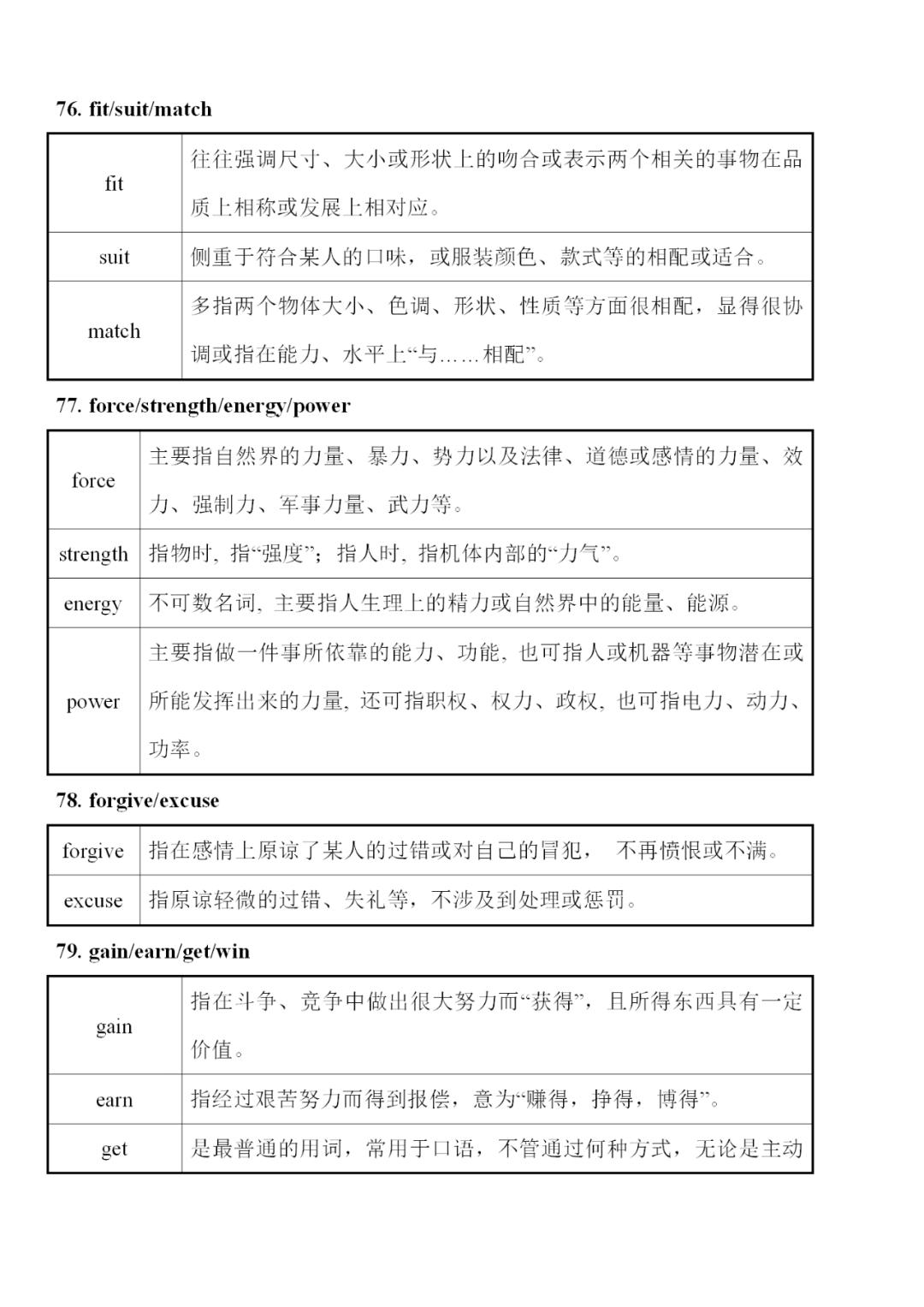
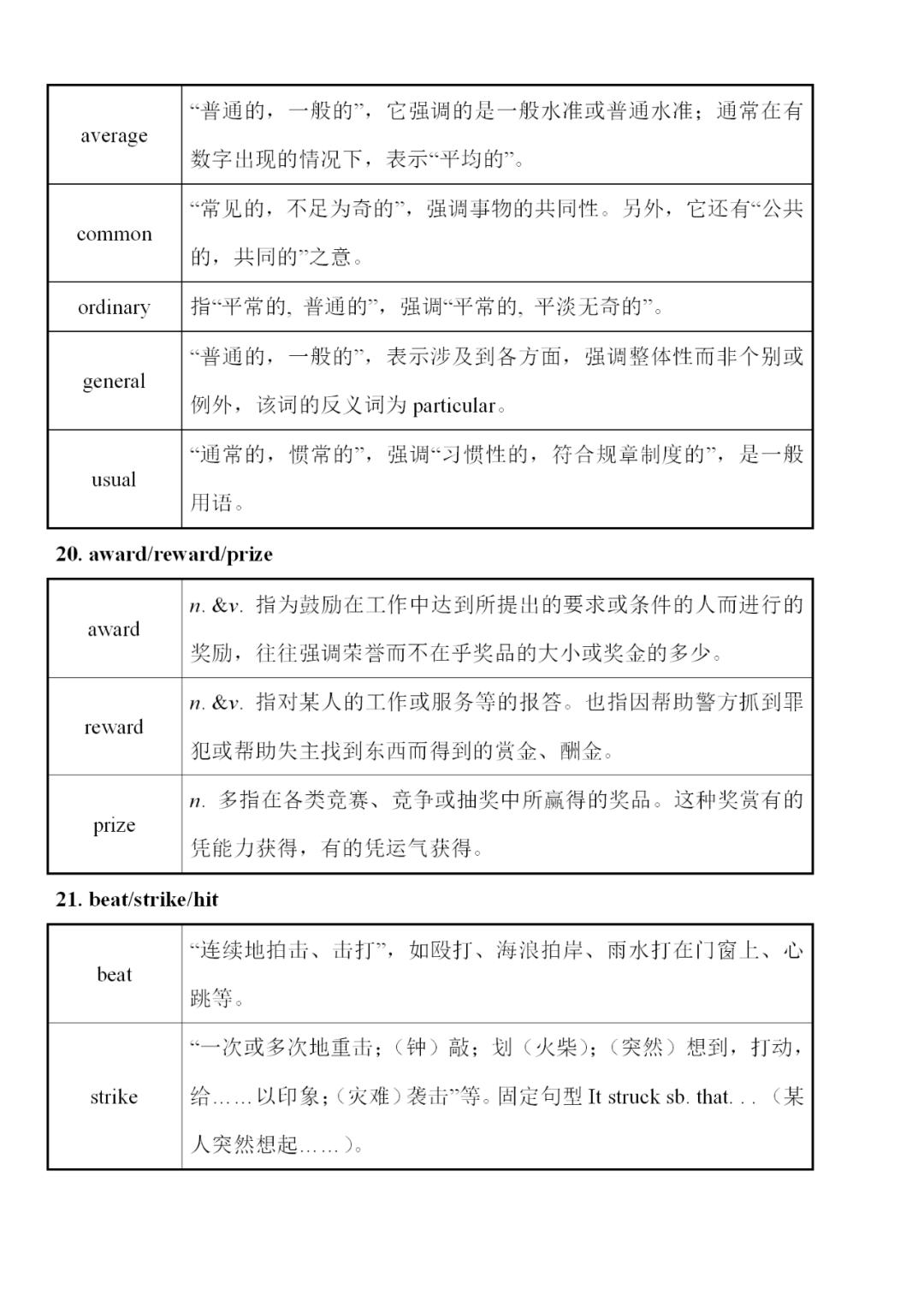
高中英语核心同义词分类与辨析143组

浏览次数:12 时间:2021-01-04

工作时间:周一至周六 08:30 - 17:00

Copyright © 2015-2021 Jtyhjy Inc. All Rights Reserved 赣ICP备17012273号-1 赣公网安备 36010802000190号 江西多宝格教育咨询有限公司 赣ICP备17012273号