位置 : 
>强基计划和综合评价有什么区别?高一高二适合报哪个?

强基计划和综合评价有什么区别?高一高二适合报哪个?

点击:1 2021-01-14

强基计划和综合评价作为两种重要的高考辅助手段,很多考生和家长都想知道两者有什么联系与区别。以下对两者异同点进行对比,希望可以帮大家综合评估自身的情况,选择适合自己的招生方式。

1、区别与联系

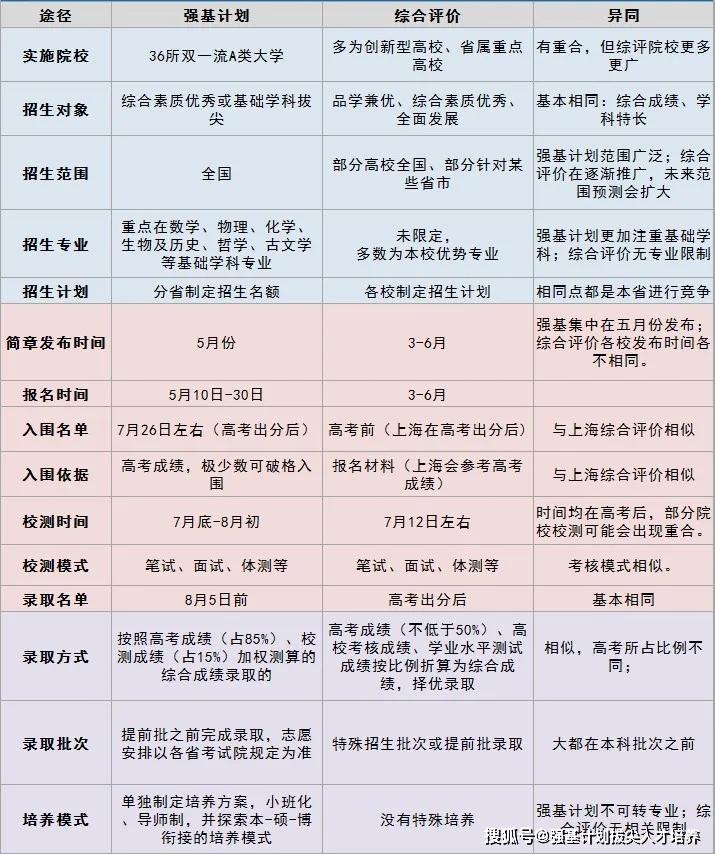
说明:由于疫情,2020年招生程序延迟,表中仅统计了最初政策文件的程序,具体时间节点请以当年最新发布政策为准!

1、招生院校:强基计划招生院校是36所双一流A类高校,高校层次较高;综合评价招生院校包括省属高校、创新型高校,院校更多更广。

2、招生范围:强基计划招生范围更广,是针对全国的;综合评价招生范围招生省市覆盖面还没那么广,但正逐步扩大。

3、招生专业:强基计划更加注重基础学科;综合评价未限定专业,有普通专业也有部分优势专业。

4、初审依据:强基计划的初审依据是考生高考成绩,极少数的高考成绩达到一本线破格入围。综合评价的初审依据主要是考生的报名材料。

5、考核时间:强基计划和综合评价的考核均在高考成绩发布后进行。

5、录取方式:两者都是采取根据折算综合成绩择优录取,但是在成绩组成和占比上有所不同。强基计划中高考成绩不低于85%,综合评价中高考成绩占比各校均有所不同,一般为“631”模式。

6、录取批次:强基计划在提前批之前完成录取,志愿安排以各省考试院规定为准。综合评价在特殊招生批次或提前批录取。

7、培养模式:通过强基计划录取学生可单独编班,实行导师制、小班化等培养模式。探索建立本—硕—博衔接的培养模式。综合评价在培养方式上未作特殊安排。

8、转专业:强基计划入校学习后,原则上不得转专业,而综合评价暂未做特殊安排。

2、温馨提示

如果对强基计划里的招生专业感兴趣,且高考裸分优势较大,或有突出的学科优势,可以多关注强基计划;如果对裸分信心不足,可以多侧重综合评价。

往期精彩回顾

“强基”先强体,强体是“强基”之基

清华大学2021年外语类保送生开始报名,招63人!

强基计划风向标!清华北大2020强基计划深度解读!强基计划高校竞相模仿!

Copyright © 2015-2021 Jtyhjy Inc. All Rights Reserved 赣ICP备17012273号-1 赣公网安备 36010802000190号 江西多宝格教育咨询有限公司 赣ICP备17012273号