位置 : 
>非竞赛生如何报考强基计划?15所强基计划仅面试高校重点关注~

非竞赛生如何报考强基计划?15所强基计划仅面试高校重点关注~

点击:1 2021-01-14

01、2020年强基计划15所仅面试高校

02、招生要求

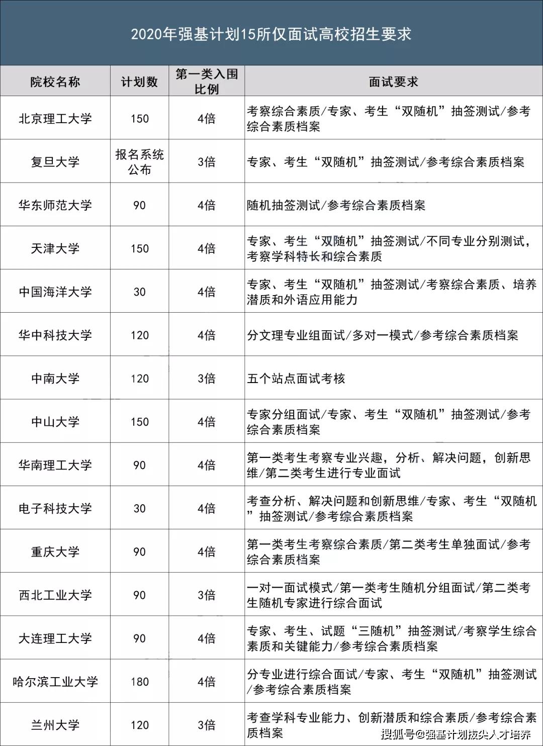
(1)总体而言,本表所列的高校的校测仅考面试,多随机抽签测试、考察综合能力、参考综合素质评价档案给予校测分数,是没有竞赛奖项或竞赛基础薄弱考生的首选。

(2)15所高校中,天津大学、华中科技大学、华南理工大学、西北工业大学、哈尔滨工业大学会依据考生所报专业进行面试。

(3)华南理工大学、重庆大学、西北工业大学会对第二类破格入围考生有单独测试要求,其中西北工业大学较特殊,要求第二类考生面试时间不少于60分钟。

(4)中国海洋大学综合面试可能会考察考生的外语应用能力;中南大学采取站点面试:分为科学思维、创新想象、公民素质、人文素养、个性特长五个站点,每个站点对应一个方面的考核。

03、招生专业

(1)如图表所示,2020年15所高校开放了不同的招生专业,开放专业较多的高校有复旦大学、中山大学等;开放专业较少的有中国海洋大学和电子科技大学仅开放1个专业招生;

(2)15所高校中,复旦大学、华东师范大学、华中科技大学、中山大学、兰州大学5所高校开放了文科类专业;

(3)复旦大学、华中科技大学和中山大学开放了基础医学专业,在第四轮学科评估中都在B+及以上;

(4)关注高校开放的优势专业,如复旦大学的数学、哲学等专业在第四轮学科评估中排名靠前;

(5)需注意,天津大学明确说明应用物理学专业不招收色弱考生,应用化学和生物科学专业不招收色弱、色盲考生。

04、各校入围分数线

本文整理已公布入围高考分数线的高校数据,供参考。

01、北京理工大学

02、中国海洋大学

03、华中科技大学

04、中南大学

05、中山大学

06、华南理工大学

07、电子科技大学

08、重庆大学

09、西北工业大学

10、大连理工大学

11、哈尔滨工业大学

12、兰州大学

Copyright © 2015-2021 Jtyhjy Inc. All Rights Reserved 赣ICP备17012273号-1 赣公网安备 36010802000190号 江西多宝格教育咨询有限公司 赣ICP备17012273号