位置 : 
>THUSSAT丨2021-2022考试计划公布,成绩清华等多校认可!

THUSSAT丨2021-2022考试计划公布,成绩清华等多校认可!

点击:1 2021-02-01

今日,THUSSAT2021.4-2022.3考试计划公布,学科能力测试针对初三至高三考生,整理考试及成绩用处信息如下,供参考


一、关于THUSSAT

为深入贯彻全国教育大会精神,积极响应《国务院关于深化考试招生制度改革的实施意见》《深化新时代教育评价改革总体方案》《教育部关于加强和改进普通高中学生综合素质评价的意见》及《教育部关于在部分高校开展基础学科招生改革试点工作的意见》等文件的要求,中学生标准学术能力测试(THUSSAT)从教育实践出发,由清华大学牵头组织,由高考命题专家和省级教研员作为考试顾问,在《普通高中课程方案》、各科课程标准和高考大纲的基础上结合大学选材视角对不同年级的学生进行测试,旨在:

  • 辅助“大中衔接”:帮助高校长程动态关注综合优秀或具有学术特长的学生;

  • 辅助教学评估:帮助参试中学精准地完成自身教学质量评估,明确提升方向;

  • 辅助学习诊断:帮助考生了解其成绩在全国及省内范围的排名位置、学科知识点表现及入围高水平大学“强基计划”的概率等信息,完成全面、科学的自我诊断。

THUSSAT自2017年初开始举办以来,考生已覆盖全国除港澳台外的32个省、自治区、直辖市,2000余所中学,考量超过一百万人次。


二、考试命题

THUSSAT命题成员由中学优秀教师代表和高水平大学教授组成。参与命题的中学教师均来自全国各省份重点高中,大多数为省级优秀教师或教学能手,有丰富的授课与命题经验,并曾多次参与省级联考命题;大学教授均来自在京985高校。

THUSSAT测试具有较高的信效度和区分度,贴合高水平大学选拔优秀人才的需求,强调考查基于高等教育学术人才培养所要求的跨学科综合运用能力。试卷贴近改革及非改革考区的高考考卷结构,在细致分析不同考区考点差异基础上,考卷采取基于相同知识点框架,不同题型和难度的安排,最大程度上兼顾教学差异,使成绩横向可比。


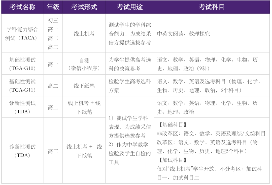
三、考试类别

学科能力综合测试

THUSSAT Academic Comprehensive Assessment/TACA学科能力综合测试面向高一和高二年级学生,及特别优秀的初三及高三年级学生的水平测试。采取统一知识框架及考试结构的考查方式,旨在识别学科综合能力优秀的学生。

考生可申请认证成绩单(认证成绩单开放申请时间请留意后续信息发布)

基础性测试

THUSSAT  General Assessment/TGA,在“新高考”背景下,基础性测试将测试成绩放在考区及全省范围内进行横向比较,帮助中学与学生进行阶段性教学与学习检验、提供选科决策参考与检验,并与诊断性测试相互衔接。基础性测试针对不同年级划分为:

  • 基础性测试·高一年级(TGA-G10):为学生提供高考选科的决策参考

  • 基础性测试·高二年级(TGA-G11):检验学生高考选科方案

诊断性测试

THUSSAT Diagnostic Assessment/TDA

诊断性测试面向高三年级,成绩单显示学生在全国、考区及省内百分比排名、知识点表现,及强基计划入围预测概率,旨在帮助中学与学生进行阶段性教学与学习检验。

“线上机考”考生可申请认证成绩单(认证成绩单开放申请时间请留意后续信息发布)。


四、考试时间安排

五、成绩认证及用途

诊断性测试(TDA)“线上机考”及学科能力综合测试(TACA)考生可申请认证成绩单(认证成绩单开放申请时间请留意后续信息发布)。

部分采信认证成绩单的项目:

  • 清华大学丘成桐数学科学领军人才培养计划

  • 昆山杜克大学综合评价招生

  • 香港中文大学(深圳)综合评价招生

Copyright © 2015-2021 Jtyhjy Inc. All Rights Reserved 赣ICP备17012273号-1 赣公网安备 36010802000190号 江西多宝格教育咨询有限公司 赣ICP备17012273号