位置 : 
>高中生综合素质评价对强基计划、综合评价有什么影响?

高中生综合素质评价对强基计划、综合评价有什么影响?

点击:1 2021-01-05

高中生综合素质评价不仅影响强基计划、综合评价等特殊招生,后续还将参与到高考招生录取工作中,所以至关重要!为方便大家对综合素质评价有一个全面了解,

一、综合素质评价在特殊招生中作用

01、对强基计划的影响

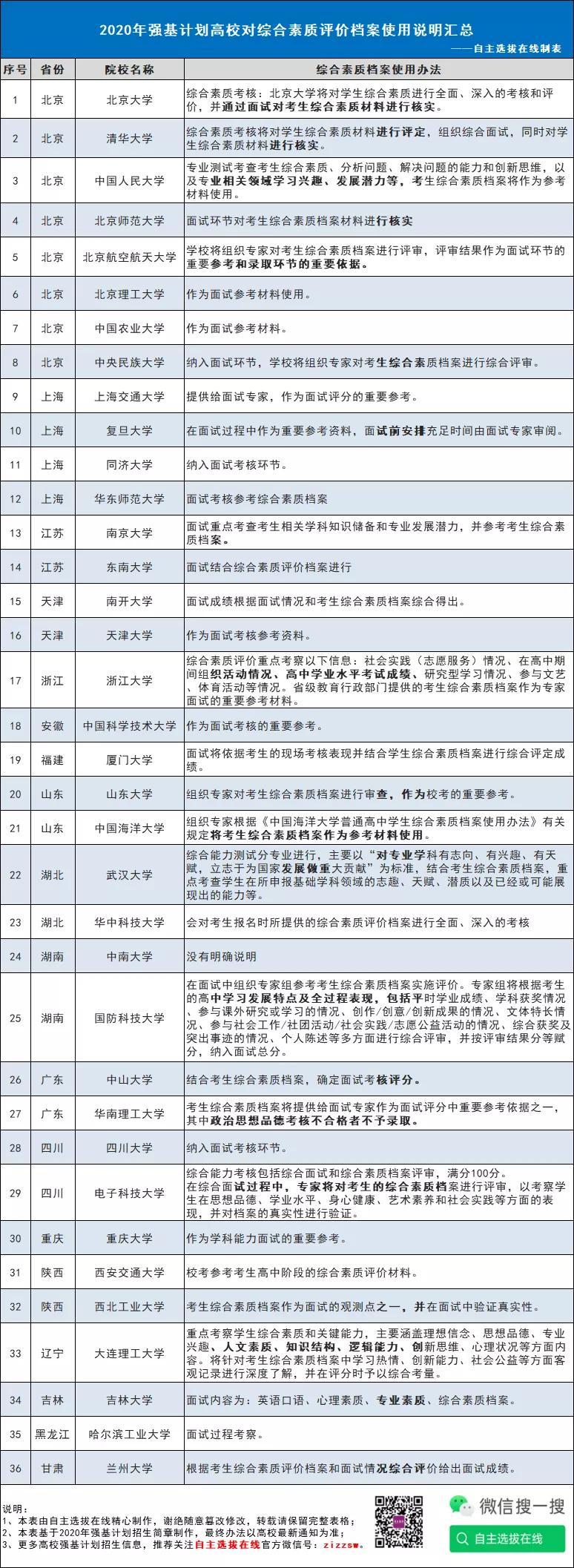
综合素质情况将作为高校强基计划录取综合成绩的一部分,具体使用办法根据“一校一策”的原则在招生简章中公布。

2020年强基计划中,综合素质评价材料一般作为面试重要参考材料,在面试环节评审,评审结果影响面试成绩。

此外,高校更可能会在校测环节审查材料的真实性。发现综合素质档案造假或舞弊的,将取消强基资格,并通报有关省级部门取消当年高考资格。

自主选拔在线团队整理高校招生简章中对综合素质评价材料使用办法的说明,供考生家长参考。

02、对综合评价影响

目前浙江三位一体招生已经引入综合素质评价,综合素质评价必须为B等及以上才能报考三位一体。

如:浙江工商大学要求学业水平测试各科目成绩均为D等及以上(新高考改革后往届生D等及以上,新高考改革前往届生C等及以上),综合素质评价结果均为B等及以上(新高考改革后往届生B等及以上,新高考改革前往届生P等及以上),身心健康,综合素质较高,具有创新能力和培养潜质,有一定特长的高中毕业生。

甚至部分高校把综合素质评价成绩引入到最终高考综合录取中。

二、高中综合素质评价都评价哪些方面?

综合素质评价一般包括道德品质、学业水平、交流与合作、运动与健康、审美与表现、社会实践等六个方面。其中,道德品质、公民素养、交流与合作等方面的评定,凡符合基本标准者,可评为合格;学习能力、运动与健康、审美与表现等方面的评定等第分A、B、C、D四级。一般第一部分为自我评价部分,中间一部分为写给他人的评价,最后一部分为家长寄语。

01、立意

把一个学生从平面的分,塑造成立体的人,多方面考察,希望每一个学生都是个性鲜明的、兴趣广泛的,生活学习是丰富多彩的,能够树立基本正确的人生观,价值观,而不是一台应试机器。

02、核心

在于培养学生德(道德品质)、智(学业水平)、体(运动与健康、美(审美与表现)、劳(社会实践)全面发展。

03、考察范围

参与党团活动、有关社团活动、公益活动、公益劳动、志愿服务等,这些都在思想品德的考察范围内,比如为孤寡老人、留守儿童、残疾人等弱势群体提供无偿帮助,到福利院、医院、社会救助机构等的公共场所、社会组织做无偿服务,为赛会保障、环境保护等活动做志愿者。参与这些活动的次数和持续时间会作为思想品德的评价记录起来。

而学生高中三年的所有考试成绩,研究性学习与创新成果,比如:发表文章,发表小论文,发表一些独创性解题技巧方法等等,还有学科竞赛获奖,都会被作为学业水平项评价记录。

学生的体育成绩,体育运动特长项目、参加体育活动等,比如学生特别喜欢打篮球,在学校,省市组织的篮球比赛中能积极参与甚至获奖。或者应对困难和挫折的表现等,都会作为运动与健康项目评价记录。

学生在音乐、美术、舞蹈、戏剧、戏曲、影视、书法等方面表现出来的艺术素养和兴趣特长,参加艺术活动的成果等,会演奏乐器,歌唱的好,喜欢绘画,跳舞,表演,书法等等特长,都是艺术素养的考察方面。

Copyright © 2015-2021 Jtyhjy Inc. All Rights Reserved 赣ICP备17012273号-1 赣公网安备 36010802000190号 江西多宝格教育咨询有限公司 赣ICP备17012273号