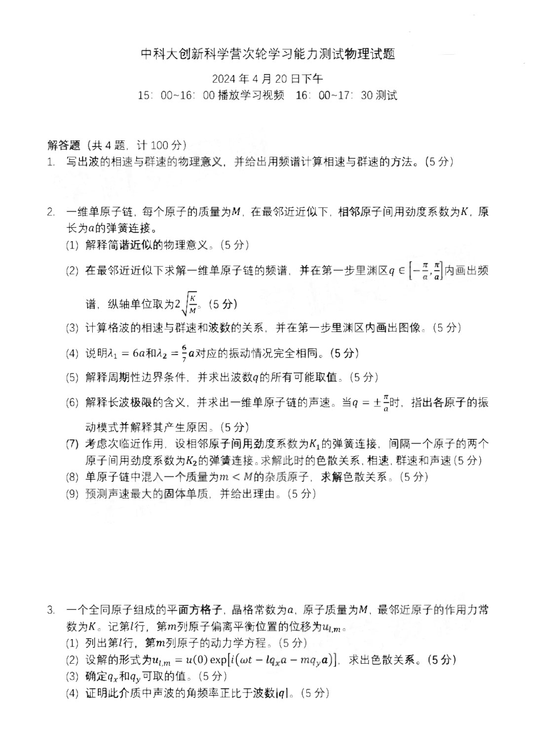
4月20日-21日,中国科学技术大学2024年少年创新科学营二试如期举行,组织了学习能力测试和非智力因素测试(面试+体测),此外少年班考生及金银牌考生还增设学习能力测试、科技阅读及写作。考试结束后,考生分享了本次考试情况,包含笔试内容及面试安排。
2024中国科学技术大学少年创新科学营二试笔面试考题

本文章中的图片及内容均来源于网络,如涉嫌侵权,请联系网站管理人员删除。
4月20日-21日,中国科学技术大学2024年少年创新科学营二试如期举行,组织了学习能力测试和非智力因素测试(面试+体测),此外少年班考生及金银牌考生还增设学习能力测试、科技阅读及写作。考试结束后,考生分享了本次考试情况,包含笔试内容及面试安排。

本文章中的图片及内容均来源于网络,如涉嫌侵权,请联系网站管理人员删除。
赣公网安备 36010802000190号
江西多宝格教育咨询有限公司 赣ICP备17012273号